Secção: Voce pode explicar?
1) Voce pode explicar porque a tensão nos terminais da bateria é 7,83V quando deveria ser 9V? E se a resistencia fosse de 10k? Se voce tem o Tinkercad clique na imagem e veja a
aula sobre o assunto.Resposta: O gerador tem resistencia interna (Ri) de 1.5 ohms. O circuito resultante é serie, e usando expressão do divisor de tensão resulta o valor indicado no display.
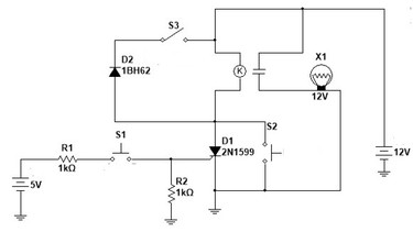
2) O circuito mostra um SCR que liga um relé, ligando uma lampada. Inicialmente a chave S3 esta aberta. Para disparar o SCR é pressionada momentaneamente a chave S1. A lampada acende. Para desligar o SCR deve se pressionat momentaneamente a chave S2, porem verifica-se que com S3 aberta o SCR NÃO desliga, quando a chave S3 é fechada consegue-se cortar o SCR. Voce pode explica?
Resposta:SCR esta conduzindo (chave fechada). Se a chave abrir (SCR tentando cortar) aparece uma FCEM de auto indução que se opõe a essa diminuição impedindo o SCR de cortar. A colocação do diodo diminui essa tensão (e) o que faz o SCR cortar.
Obs: Esses dois exemplos serão trocados em 1 mes.
Simuladores de Circuitos
Um simulador de circuito é uma ferramenta de CAD (Computer Aided Design - Projeto Auxiliado por Computador) que usa modelos matematicos para representar componentes dos basicos aos mais complexos. O que o simulador faz é validar um determinado circuito antes do mesmo ser manufaturado. A maioria dos principais simuladores encontrados no mercado tem no seu nucleo um programa chamado de S.P.I.C.E (Simulation Program with Integrated Circuit Emphasis - Programa de Simulação com Ênfase em Circuito Integrado) desenvolvido na Universidade de Berkeley.
Se voce quer aprender eletricidade/eletronica deve considerar usar essa ferramenta. Existem diversos fabricantes de programas de simulação de circuitos a lista é imensa, considerarei apenas alguns dentre eles 2 que usamos:
Multisim: O Fabricante é a National Instruments e tem a versão que é instalavel em PC, e tem a versão On Line com a versão free com limitação de numero de componentes (5) e de biblioteca. Recomedo o Multisim On Line. A maioria dos cursos do eletronica24h usa o Multisim 14 (instalavel no PC) e o Multisim Live (On Line). Uso a versão Premium (paga), voce pode simular esses arquivos mas não pode salvar. Experimente.
TinkerCad: O fabricante é a Autodesk. Não é um simulador baseado em SPICE, mas é altamente recomendavel para iniciantes.
Tinkercad.
Falstad: É um simulador de circuito baseado em Java, portanto não é SPICE, mas na minha opinião pode ser usado para aprender eletrônica., e importante e gratuito. Voce pode simular On line ou Off line, nesse caso de instalar no seu computador a versão para fazer download. A versão On line
Eu pessoalmente estou me acostumando com ele e ja coloquei aqui no site.Para as pessoas iniciantes na eletronica recomento, e tem alguns recursos que os outros não tem. Como disse não é baseado no SPICE e por isso recomendo para aqueles queestão começando.
Voce pode explicar qual a maxima e a minima tensão que pode ser medida pelo voltimetro?
